
TF1 is France’s largest broadcaster. Their main channel, also called TF1, is available FTA in all French homes with access to TV services representing over 25 million homes.
Yves Davot, Broadcast Engineering Manager at TF1, recently presented the network’s experience delivering a UHD service for Euro 2020 to the French UHD trade group FAVN, an Ultra HD Forum member. His presentation (in French) covered the technical challenges in delivering the competition in 4K over the summer of 2021. We caught up with Yves to dig a little deeper and are happy to share these learnings with the wider Ultra HD Forum community. A note of vocabulary, what we discuss here as “down-mapping” is more commonly referred to in Ultra HD Forum publications as tone mapping, and “up-mapping” is usually what the Forum calls “tone expansion”.
For context, Yves told us that TF1 had had its first commercial experience delivering the 2016 Euro in 4K. Then again, in 2018, TF1 created an event-based channel for the world cup that was produced in SDR and distributed both OTT and through pay-TV operators that year. At that time, STBs were not able to support HDR reliably. Since then, over one hundred sporting events and over forty premium UHD movies or series have been broadcast or streamed.
“This year, we broadcasted the Euros matches in 4K resolution, but commercially, only in SDR. This UHD content was available over operator networks, not the national terrestrial network. In all, we broadcast 12 matches in both HD and 4K.”
TF1 received the same feeds as other broadcasters throughout Europe. These were made using a total of 44 cameras. Eight cameras were 2160p HDR (HLG), 14 cameras were 1080p HDR, and 22 cameras were 1080p SDR. Two signals were delivered to TF1. One was HD 1080i SDR (or 1080p), and the other was 4K 2160p HLG (or 4K SDR but only via satellite).

TF1’s three objectives
Davot told us that the French broadcaster had three main objectives. Firstly, to deliver a high-quality HD experience that would not be adversely impacted by any of the UHD parts of the workflow. The secondary objective was to provide a quality 4K SDR service through several TV service providers in France. These final distributors had 4K capability but no HDR capability in most cases. Once these objectives were met, a third was to test the parallel production of a 4K HLG and a 4K SDR, made up of both native UHD and upconverted content.
TF1’s technical environment and the challenges faced

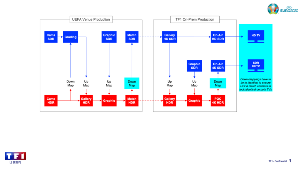
Davot first presented the diagram above and then addressed the critical technical challenges that TF1 faced.
He continued, “Upconverting content that was only available in SDR to the HLG feed was challenging because of the lack of reference specifications. For example, we made the arbitrary choice of 800 cd/m2 for diffuse white.” But this issue arose in different ways in the HDR workflow depending on the source content. “Our main football commentary program Le Mag still has an HD video production unit. We decided to dynamically adjust the up-conversion process to keep the light levels adjusted.”
Regarding the production of the 4K SDR feed, Davot noted two other challenges. Firstly, when downscaling from the HDR feed, as above, TF1 had to make choices amongst different solutions, going in the end for a fixed LUT. The mix of SDR and HDR in both input and output resulted in some content being upconverted then down-converted back. It is critical to use the right Diffuse White level for this “round-trip”, as discussed above. In the diagram below (in French), we can see graphics are natively in SDR and converted to HDR, the soccer match is in HLG, while the studio is shots are in SDR and therefore up-converted to HDR. The resulting signal is sent to an SDR broadcast and HDR test.

ITU-R BT-2408
Davot told us that this standard was their primary tool to create the various conversion workflows between SDR and HDR content.
According to ITU’s description, BT-2408 provides operational guidance for « optimum and consistent use of high dynamic range in television production using the Perceptual Quantization (PQ) and Hybrid Log-Gamma (HLG) methods specified in Recommendation ITU-R BT.2100. » BT.2446 further guides the design of conversion methods between HDR and SDR content.
TF1 used the reference levels described in the standard (such as the 203 cd/m2 Diffuse White) for SDR to HDR conversion and HDR and SDR simulcast and to build their static LUT.

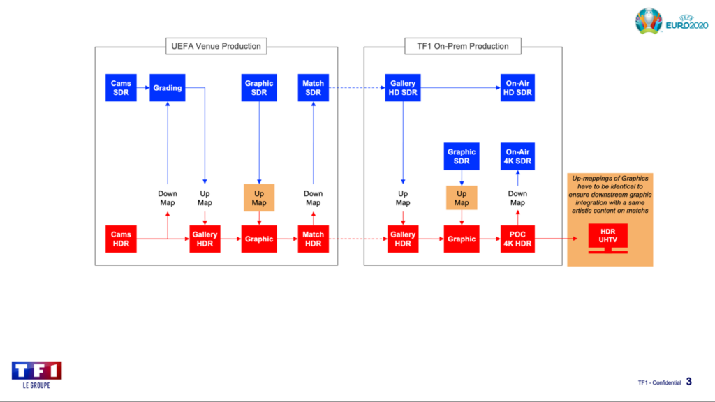
Calibrating the conversion process
Once fixed, Diffuse White characterizes initial content and influences any added graphics and down-mapping and up-mapping. For a round trip, if any degradation issues occur, they can be very visible. “We found that comparing content before and after a round trip was the best test that our Diffuse White was set correctly.
The diagrams below illustrate this.




Lessons from our PoC
Matches delivered to us natively in HLG looks more realistic on professional 55” monitors. However, the perceptual effect of HDR varied depending on match conditions, leading to a changing Diffuse White level. Furthermore, when these matches were viewed on consumer-grade (LCD) TVs capable of 800 cd/m2, the relative luminosity difference between HDR and SDR versions and the contrast grew with the level of Diffuse White above 203 cd/m2. The gap reduces or even inverses for TVs with a reference white above 200 cd/m2.
Up-conversion from SDR to HDR of our graphic elements used an arbitrary value of 800 cd/m2 corresponding to user preferences but became uncomfortable over more extended periods. Some OLED TVs automatically also lowered the luminosity after a few minutes, which we believe is an intentional decision of the TV manufacturer.
Downconverting the HDR feed to SDR produced almost identical results to the HD feed, suggesting that the production used a similar static LUT as us.
We achieved good results in up-converting our studio feed from SDR to HDR. However, constraints in aligning Diffuse White to have a neutral “round-trip” required us to reduce contrast expansion considerably.
Open questions
In this last section, we discuss with Yves where further work is needed, including from us at the Forum.
Q: Do we need regional guidelines for HDR interop?
- Some issues are global (Diffuse White), but others might require specific answers for one market (e.g. different quality requirements, different bandwidth, different scale).
Q: Is BT-2408 adapted to all types of production?
- For example, fixing Diffuse White at 203 nits doesn’t work for all types of content.
In 2018, HDR showed some severe issues. In 2021, negative HDR side-effects were generally removed. HDR visibly enhanced the input feed, but the Wow! effect we could have expected was only visible at a few key moments.
Football may not be the best use-case for BT-2408 with so much in-game variation. Perhaps other sports might have a better environment, with less lighting variability, like indoor sports.
Q: Is a Diffuse White at 203 cd/m2 too low, risking a disappointing experience comparing HDR over SDR?Open for discussion within the Forum.
What is the tolerance with the BT-2408 recommendation, as in the real world, all matches were not calibrated at 203 cd/m2? (Indeed, some games were calibrated at 300 cd/m2)
Does capping Graphic White at 203 cd/m2 affect artistic intent? “It’s like having a sports car on a race-track and having to drive at no more than 50 mph.”
What would be the workflow impact of a Diffuse White calibrated at 300-400 cd/m2?
“Some of the answers can only come from actual events. Testing an hour or two before the event often won’t be enough. We’ll need trial runs to check things like Dynamic conversion, static LUTs, and come up with best practices.